

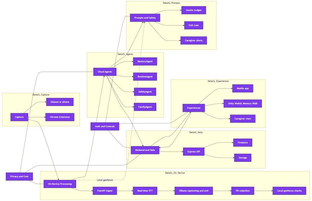
The Agentic Flow
How Memoray's AI agents orchestrate memory support through intelligent data processing and gentle user interactions.

Data Capture
Smart glasses and mobile devices capture real-time data, processed locally for privacy and cost efficiency.
AI Agents
MemoryAgent, RoutineAgent, SafetyAgent, and FamilyAgent orchestrate intelligent memory support.
User Experience
Gentle nudges, caregiver alerts, and immersive experiences adapt to each person's unique needs.
Memory just moved from your brain to your frames.
Your memories are getting a firmware update.
Memoray builds a second version of your life through smart glasses—one that never fades. The first AI-powered memory support system designed specifically for those living with Alzheimer's and dementia.
Getting started is |
Sign in and set your circle
Add people you trust and the places that matter.
Wear or carry your companion
Use the app—or pair with Ray-Ban Meta—for context when you need it.
Live your day, creating memorays
Subtle cues and reminders fade into the background until they're helpful.
What Industry Leaders Say
Insights from experts on Memoray innovative memory support and human-centered design.

Okay, this is actually pretty cool. We have been messing around with agents for months and honestly most of it feels like tech demos. But this? Helping someone remember their family? That is... that is actually useful.
Senior AI Engineer
Google Cloud
How Memories Connect
Every memory is connected. Our AI maps these connections to provide gentle, contextual support when you need it most.
Hover over nodes to see how memories connect and support each otherTap nodes to see how memories connect and support each other
Every connection matters. Our AI learns how your memories relate to create a personalized support network that grows with you.

The Memory Makers
Four brilliant minds united by a mission: preserving precious memories and supporting those living with Alzheimer's through cutting-edge technology

Kovidh Gandreti
Backend/AI/Frontend/ADK/Reverse Engineering

Aarav Bejjinki
Full-Stack & Mobile Lead Database & Landing UX Google Cloud ADK/A2A

Kai McFarlane
AI Agent A2A/ADK/Frontend

Zijian Gong
Unity Development
Memory Support Through Smart Glasses

Gentle Face Recognition
Instantly recognize family and friends with subtle, respectful prompts
Safe Zone Monitoring
Get peace of mind with gentle boundary alerts and location updates
Memory Prompts
Gentle reminders for medication, appointments, and daily routines
Technology That Remembers When Memory Fades.
Intelligent Face Recognition
Advanced AI instantly recognizes family members and caregivers with gentle, respectful prompts that reduce anxiety and confusion.
Smart Safety Monitoring
Intelligent geofencing creates gentle boundaries with real-time updates, ensuring loved ones stay safe while maintaining independence.
Adaptive Memory Support
AI-powered reminders for medication, appointments, and daily routines that adapt to individual needs and preferences.
Connected Care Network
Seamless family communication with real-time updates, progress insights, and collaborative care management tools.
Every memory matters
We believe technology should preserve precious memories and support those living with Alzheimer's and dementia. Built with love, designed with dignity.
Everything you need to know.
Transparent, privacy-first, and built for real-world use.
Still have questions? Get in touch
Experience Memoray Today
View our complete project, learn about our technology, and see how we're building the future of memory support.
Winner of ShellHacks 2025